pc版
“公安政务 + DeepSeek壹警办”智慧警务服务新体系:
大模型赋能监狱公正执法
人工智能赋能提升证据审查自动化
兴安盟“智能+”半小时公共法律服务圈——AI技术赋能线上+线
东南大学法衡大模型上线国家智慧教育平台
AIGC与涉外知识产权保护
人工智能在公安笔录中的应用实践——AI智能笔录辅助系统
数字检察监督数据模型助力依法行政路径探究——以交通运输领域从
类ChatGPT大语言模型在数字检察中的应用初探
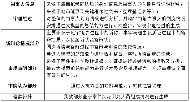
司法大模型辅助裁判文书生成:问题、定位与应用探究