【关键词】
内部法律监督线索 一体化履职 法律监督
【要旨】
案管部门是检察机关业务管理的“中枢”,是检察内部之间信息互通共享的桥梁。案管部门要以数字检察为切入点,聚焦主责主业,充分发挥案件管理在数据管理、业务统筹方面的优势,注重发现监督线索并及时移送。对于侦查活动违法线索,应当坚持一体化履职的理念,聚合执检、刑检、案管等部门优势,形成监督合力,切实提升法律监督质效。
【基本情况】
犯罪嫌疑人何某某因涉嫌掩饰、隐瞒犯罪所得罪,经海南省海口市公安局龙华分局审查,于2023年2月10日将其抓获归案,并于次日对其立案侦查。公安机关于2023年2月17日移送海南省海口市龙华区人民检察院(以下简称龙华区检察院)审查逮捕,龙华区检察院于2023年2月24日作出无社会危险性不捕。公安机关于2024年1月30将该案移送龙华区检察院审查起诉。
【线索发现过程】
本案初步线索由本院设计的“侦查活动监督类案发现监督线索模型”筛查发现,并经龙华区检察院案管部门核查确认。
【数据分析方法】
数据来源
所需数据来源于全国检察业务应用系统2.0电子卷宗、《中华人民共和国刑事诉讼法》《公安机关办理刑事案件程序规定》

研判规则
运用大数据开展法律监督的具体数据研判规则。
涉及规则如下。
规则一:立案审查调查措施不当。《公安机关办理刑事案件程序规定》第一百七十四条。
规则二:拘留后未在24小时内通知被拘留人家属。《中华人民共和国刑事诉讼法》第八十五条。
规则三:拘留后未在24小时内送看守所。《中华人民共和国刑事诉讼法》第八十五条。
规则四:拘留后未在法定场所内讯问。《中华人民共和国刑事诉讼法》第一百一十八条第二款。
规则五:扣押物品未履行扣押手续。《中华人民共和国刑事诉讼法》第一百四十二条。
数据分析步骤
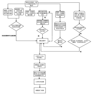
第一步:识别文书,提取《立案决定书》与第一次《讯问笔录》,比对立案日期与讯问日期的逻辑关系,筛查出讯问日期早于立案日期的疑似案件。
第二步:识别文书,提取《拘留证》上拘留日期,查找是否有《拘留通知书》,如有再比对《拘留通知书》上的落款日期,计算拘留日期与通知日期是否超过24小时。
第三步:识别文书,提取《拘留证》的落款日期与看守所签收日期,计算是否超过24小时,筛查出拘留后超过24小时送看守所的疑似案件。
第四步:识别文书,提取《拘留证》上看守所签收日期与讯问时间在送看守所之后的《讯问笔录》上的讯问地点,查找讯问地点是否为看守所。
第五步:识别文书,提取《到案经过》(抓获经过)《讯问笔录》中是否有扣押物品的关键字,如有,进入下一步查找电子卷宗是否有《扣押笔录》《扣押清单》《扣押决定书》。
第六步:根据前四个步骤的预警结果,进行进一步筛查确认,对确实存在侦查活动违法情形的案件,提示承办人进行核查确认,制发《纠正违法通知书》对公安机关进行监督纠正。
【研判流程图】

【检察监督情况】
监督模型经初步筛查发现本案触发“规则三:拘留后未在24小时内送看守所”,案管部门经核查本案电子卷宗发现,该案《拘留证》上记载公安机关于2023年2月11日13时对犯罪嫌疑人何某某进行刑事拘留,于2023年2月13日0时30分送交海南省海口市第一看守所。公安机关未在二十四小时内将被拘留人送看守所,违反《中华人民共和国刑事诉讼法》第八十五条、《公安机关办理刑事案件程序规定》第一百二十六条之规定。
案管部门迅速将发现的上述侦查活动违法线索以内部法律监督线索形式移送至第一检察部,第一检察部高度重视这一线索,立即安排承办检察官开展监督调查。经核查确认,已向海口市公安局龙华分局发出《纠正违法通知书》予以监督纠正。
【社会治理成效】
将现代科技与检察工作深度融合,探索通过全国检察业务应用系统2.0抓取相关类案监督数据,通过对电子卷宗中公安机关相关文书的关键信息通过计算机自动提取,并进行智能比对,查看公安机关在侦查活动监督过程中存在的违法情形,实现海量数据的快速智能分析研判,再与人工审查相融合,助推内部法律监督监督线索工作取得实效。
责任编辑:广汉


暂无评论