12月5日,中国政府采购网发布“广州市公安局番禺分局番禺智慧交通项目(CZ2025-1604)招标公告”,公告显示,该项目采购单位为:广州市公安局番禺分局;开标时间为:2025年12月26日09:00;预算金额为:¥12427.090000万元(人民币)。
12月26日,该项目中标公告发布。公告显示,该项目中标金额为:¥12388.128800万元(人民币);中标单位为:佳都科技集团股份有限公司。
一起来看相关信息——
项目中标信息
采购项目名称:广州市公安局番禺分局番禺智慧交通项目
采购单位:广州市公安局番禺分局
公告时间:2025年12月26日 17:15
项目预算金额:¥12427.090000万元(人民币)
总中标金额:¥12388.128800 万元(人民币)
中标单位:佳都科技集团股份有限公司

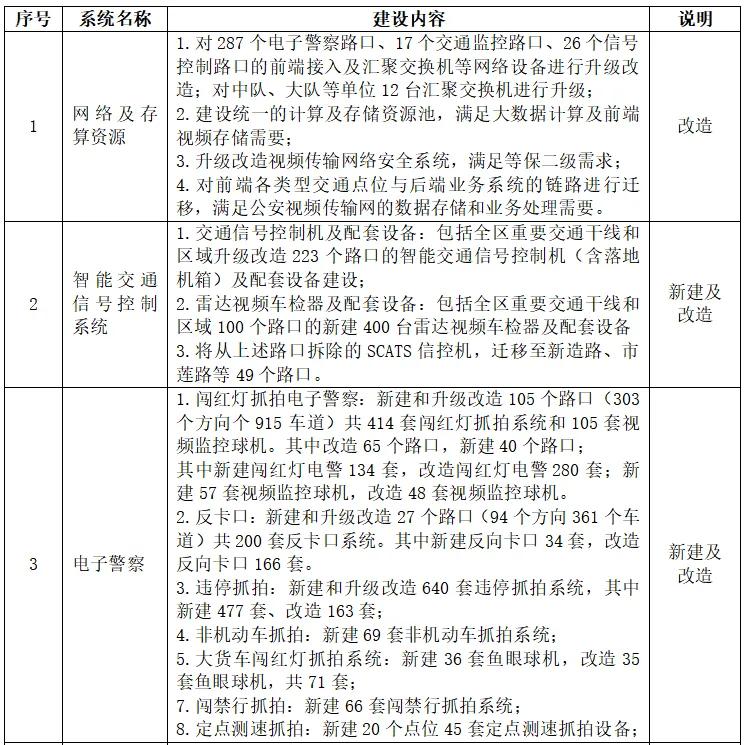
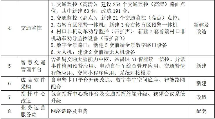
项目主要建设内容


主要标的信息

责任编辑:晓莉


暂无评论